受験生サイト サークル紹介 学生支援ポータル 学納金サイト  [在学生・保護者専用]

School of Medicine難治性円形脱毛症の治療抵抗性に関わるT細胞の特性を解明

高橋 良 (大学院医学研究科共同研究施設フローサイトメトリー部門 講師)

研究のハイライト

  • 重症の円形脱毛症は、本来は体を守るはずの免疫細胞が、成長中の毛根を誤って攻撃してしまうことで、短期間のうちに強い脱毛が起こる病気です。特に急速に症状が進行する症例の治療にはステロイドを点滴で投与する「ステロイドパルス療法」が用いられていますが、誰に効果が出るのかを事前に予測する方法は、これまで十分に分かっていませんでした。
  • 私たちはこれまでの研究で、血液中に存在する免疫細胞の一部(TEMRA細胞)が、治療が効きにくい患者さんで増えていることを見つけました。しかし、この細胞が多いだけでは、治療の効きにくさを完全には説明できないことも分かってきました。
  • 本研究では、治療が効きにくい患者さんでは、TEMRA細胞の中でも特に攻撃性の強いタイプの細胞が多くなっていることを明らかにしました。つまり、細胞の「数」だけでなく、「性質の違い」が治療結果に深く関わっていることが示されました。
  • これらの結果から、治療前に血液中の免疫細胞の特徴を調べることで、ステロイドパルス療法が効きやすいかどうかを早い段階で予測できる可能性があることが分かりました。これは、患者さん一人ひとりに合った治療を選ぶための新しい手がかりになると期待されます。

概要

~早期の治療効果予測に貢献する可能性~
円形脱毛症(Alopecia Areata: AA)は、自身の免疫が誤って成長期毛の毛球部に発現する自己抗原を攻撃し、脱毛を引き起こす自己免疫疾患の一つです。なかでも、頭部全体に脱毛が急速に進行する急速進行性の広汎性円形脱毛症(Rapidly Progressive Alopecia Areata: RP−AA)は重症型とされ、治療法としてステロイドを短期間に点滴静注するステロイドパルス療法(パルス療法)が行われています。
しかし、パルス療法の効果には個人差があり、最終的な治療効果の評価には約6か月を要することから、治療反応性を早期に予測できる指標の確立が求められていました。

T細胞のサブセットに着目した研究
私たちはこれまでの研究で、パルス療法に反応しない非応答者の患者さんの血液中に、免疫細胞の一種であるCD8+ TEMRA(effector memory T cells re-expressing CD45RA)細胞が増加していることを報告しました(Journal of Investigative Dermatology 144: 1654–1657.e7, 2024)。一方で、TEMRA細胞の増加と治療効果は必ずしも相関せず、細胞の「性質」の違いが治療反応性に関与している可能性が考えられました。 そこで本研究では、治療応答者と非応答者の間で、TEMRA細胞の「質」に違いがあるのかを詳細に解析しました。具体的には、研究代表者が所属し管理運営を行っている「フローサイトメトリー」による最先端の細胞解析技術を用い、T細胞の成熟や機能に関与するCD27や、免疫のブレーキ役として知られる免疫チェックポイント分子PD−1の発現状況を詳しく調べました。

治療抵抗性に関わる「CD27PD−1 TEMRA」の優位性
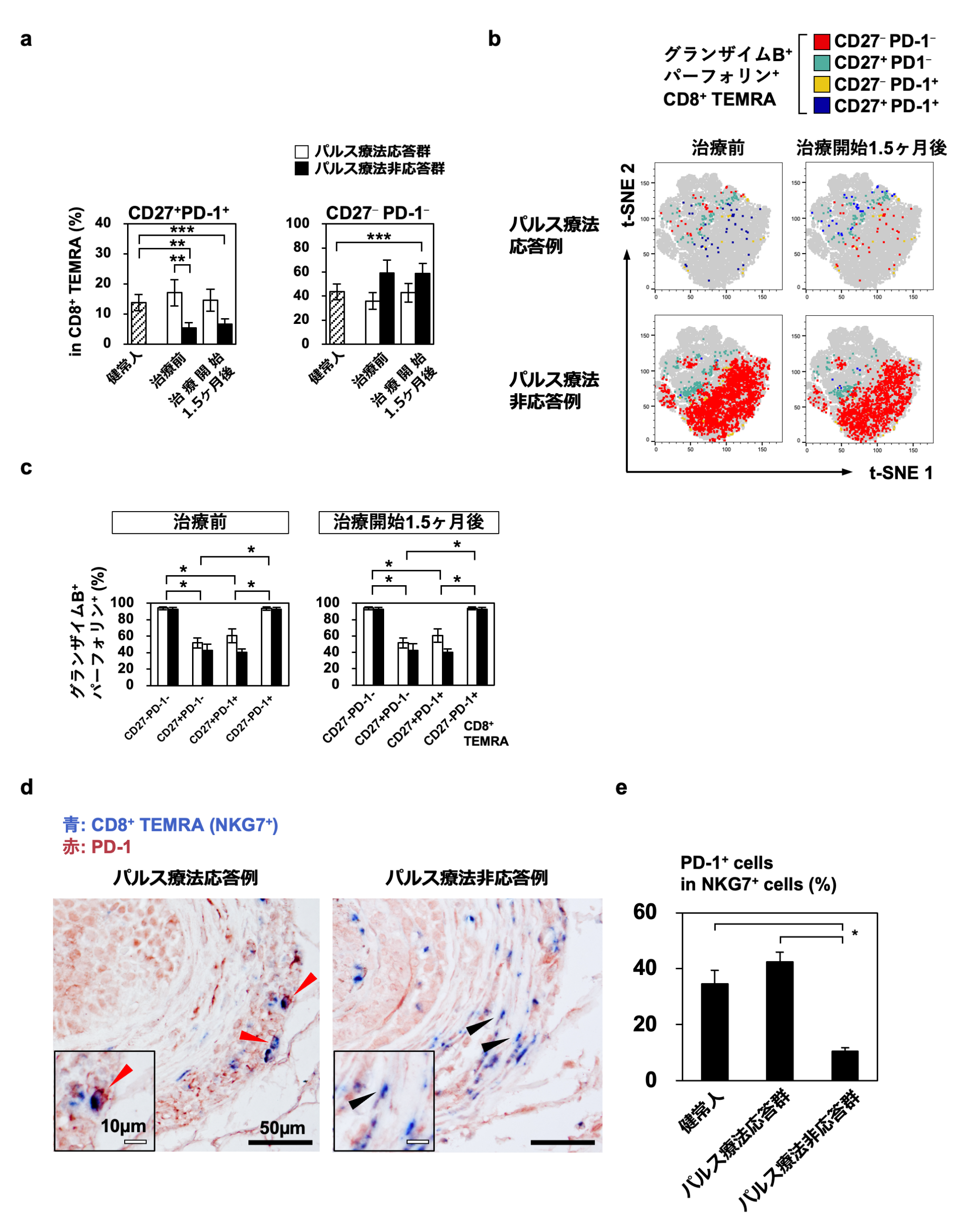
その結果、パルス療法非応答者では、TEMRA細胞のサブセットのうち、CD27およびPD−1のいずれも発現しない(CD27PD−1)TEMRA細胞が、応答者と比べて有意に増加していることが明らかになりました(図a、b)。 このCD27PD-1 TEMRA細胞は、細胞傷害活性(グランザイムBおよびパーフォリンの発現)が非常に高く(図c)、治療抵抗性に関与している可能性が示唆されました。さらに、PD−1 TEMRA細胞は血液中だけでなく、治療前の病変頭皮における毛包周囲でも有意に増加していることが分かりました(図d、e)。一方、PD-1と結合して免疫ブレーキを作動させるPD-L1の、毛球部における発現を調べましたが、応答群と非応答群の間に大きな差は認められませんでした。

治療反応性と特定のTEMRA細胞サブセットとの相関
治療後の毛髪再生率と各TEMRAサブセットの頻度の相関を解析した結果、治療前にCD27とPD−1の両方を発現している(CD27+PD-1+)TEMRA細胞の割合が高い患者さんほど、毛髪再生率が良好であるという正の相関が認められました。この結果は、免疫のブレーキ機構によって制御可能なT細胞が多いほど、パルス療法が有効に働きやすいことを示唆しています。

まとめ
本研究により、RP−AAに対するパルス療法の治療効果には、TEMRA細胞の量的な違いだけでなく、その質的な違いが深く関与していることが明らかになりました。患者さんの血液中に存在するCD8+ TEMRA細胞におけるCD27およびPD−1の発現状態を調べることは、RP−AAにおいてパルス療法の治療効果を早期に予測する新たな指標(バイオマーカー)となる可能性があります。

  データ
パルス療法非応答群で増加するグランザイムB+パーフォリン+CD27PD−1 CD8+ TEMRA
  1. 患者末梢血CD8+ TEMRA細胞におけるCD27+PD−1+とCD27PD−1の頻度の経時的変化
  2. グランザイムB/パーフォリンを発現しCD27およびPD−1を共発現する各サブセット(4群)の代表的なt分布型確率的近傍埋め込み法(t−Distributed Stochastic Neighbor Embedding、t-SNE)解析
  3. CD27およびPD−1を共発現する各サブセット(4群)におけるグランザイムBとパーフォリンの発現頻度
  4. 毛包周囲のTEMRAとPD−1の免疫組織化学二重染色像。TEMRAはNKG7 で検出している。赤矢印はPD−1+NKG7+細胞、黒矢印はPD−1NKG7+細胞を示す。
  5. 毛包周囲のTEMRAのPD−1+細胞の頻度の比較。

     mean ± S.E.M. *: P < 0.001, **: P < 0.01, ***: P < 0.05。

※出版社Elsevier社の許可を得て転載


用語解説

円形脱毛症(AA): 自分の免疫細胞が毛根を攻撃することで、毛が抜けてしまう自己免疫疾患

急速進行性円形脱毛症(RP-AA): 脱毛が急速に進行し、広範囲に及ぶ重症なタイプ

CD8+ T細胞 : 異物や異常な細胞を認識し、攻撃・排除する免疫細胞 円形脱毛症では、この細胞が毛包を攻撃する。

TEMRA細胞 : 過去に抗原を認識した記憶を持つCD8+ T細胞の一種で、高い細胞傷害能力を持つ

ステロイドパルス療法(パルス療法): 大量のステロイドを点滴で短期間投与する治療法

CD27 / PD−1 : T細胞の表面にある分子(マーカー)で、細胞の分化や免疫の制御に関わっている。PD-1は特に免疫のブレーキ役として知られている(免役チェックポイント)

掲載論文

発表雑誌:Journal of Investigative Dermatology. 145: 3195-3199.e6. 2025
論文タイトル:Predominance of CD27PD-1 effector memory T cells re-expressing CD45RA characterizes treatment-resistant severe alopecia areata
筆 者:Takahashi R, Kinoshita-Ise M, Yamazaki Y, Fukuyama M, and Ohyama M.
(高橋 良1, 木下 美咲2, 山崎 好美2, 福山 雅大2, 大山 学1,2(1.大学院医学研究科共同研究施設フローサイトメトリー部門, 2.医学部皮膚科学教室))
DOI: 10.1016/j.jid.2025.05.034

共同研究施設フローサイトメトリー部門の詳細はこちらをご覧下さい


問い合わせ先

杏林学園広報室
  広報室へのお問い合わせはこちらまで
Tel: 0422-44-0611